Standardy ochrony małoletnich
Spis treści
II. Dotychczasowe działania, które przynosiły pozytywne efekty w ochronie uczniów przed przemocą
III. Zasady bezpiecznej rekrutacji pracowników
V. Zasady ochrony wizerunku i danych osobowych uczniów
VI. Jak rozpoznać przemoc wobec małoletniego ?
VII. Rozpoznawanie przemocy wobec ucznia niepełnosprawnego oraz chorego przewlekle
IX. Procedura postępowania w przypadku krzywdzenia dziecka przez osobę ze środowiska rodzinnego:
X. Procedura interwencji w sytuacji krzywdzenia małoletniego w szkole przez pracownika jednostki:
XI. Procedura interwencji w sytuacji krzywdzenia ucznia w szkole przez rówieśników:
XIII. Procedura postępowania wobec ucznia, który stał się ofiarą czynu karalnego:
XIV. Zasady korzystania z urządzeń elektronicznych z dostępem do sieci Internet
XVI. Procedura Niebieskiej Karty
XVII. Ważne telefony i adresy.
XVIII. Monitoring stosowania Standardów Ochrony Małoletnich
I. Wstęp
Główną i niepodważalną zasadą, która kieruje wszystkimi działaniami podejmowanymi przez pracowników Zespołu Szkół Ponadpodstawowych w Białogardzie, jest troska o dobro małoletniego oraz jego najlepszy interes poprzez wspieranie jego rozwoju i rozpoznawanie jego potrzeb. Zdając sobie sprawę z konieczności szczególnej opieki i ochrony przed wszelkimi formami krzywdzenia, opracowaliśmy ten dokument. Jest on skierowany do wszystkich pracowników szkoły, zarówno pedagogicznych, jak i niepedagogicznych, praktykantów, wolontariuszy, oraz rodziców. Opracowaliśmy ten dokument w celu zapewnienia pewności, że nasza szkoła zawsze będzie podejmować wszelkie możliwe działania, aby zapobiegać krzywdzeniu małoletnich.
Wewnętrzne procedury regulujące ochronę uczniów przed przemocą są również zgodne z obowiązującymi w naszej Szkole dokumentami: Statutem, Programem Wychowawczo-Profilaktycznym, jak również z obowiązującymi przepisami prawa, m.in:
- Konstytucją Rzeczypospolitej Polskiej z dnia 2 kwietnia 1997 r.;
- Konwencji o Prawach Dziecka przyjętej przez Zgromadzenie Ogólne ONZ z 20 listopada 1989 r. (Dz. U. z 1991.120.526 ze zm.);
- Ustawą z dnia 7 września 1991 r. o systemie oświaty (t. j. Dz. U. z 2022 r. poz. 2230 ze zm.);
- Ustawą z dnia 14 grudnia 2016 r. Prawo oświatowe (t. j. Dz. U. z 2023 r. poz. 900 ze zm.);
- Ustawą z dnia 26 stycznia 1982 r. Karta Nauczyciela (t. j. Dz. U. z 2023 r. poz. 984 ze zm.);
- Ustawą z dnia 29 lipca 2005 r. o przeciwdziałaniu przemocy domowej (t. j. Dz. U. z 2021 r. poz. 1249 ze zm.) oraz Rozporządzeniem Rady Ministrów z dnia 6 września 2023 r. w sprawie procedury "Niebieskie Karty" oraz wzorów formularzy "Niebieska Karta".
- Ustawą z dnia 13 maja 2016 r. o przeciwdziałaniu zagrożeniom przestępczością na tle seksualnym (t. j. Dz. U. z 2023 r. poz. 1304 ze zm.)
Znaczące znaczenie przy ustalaniu procedur dotyczących postępowania w przypadkach cyberprzemocy i stalkingu miały następujące poradniki rekomendowane przez Ministerstwo Edukacji i Nauki:
- „Bezpieczna Szkoła. Procedury reagowania w przypadku wystąpienia wewnętrznych i zewnętrznych zagrożeń fizycznych w szkole”. Warszawa, sierpień 2017 r.
- „Bezpieczna Szkoła. Zagrożenia i zalecane działania profilaktyczne w zakresie bezpieczeństwa fizycznego i cyfrowego uczniów”. Warszawa, wrzesień 2020 r.
- „Standardy bezpieczeństwa online placówek oświatowych” Fundacja Odkrywców Innowacji, Warszawa 2015 r.
- „Jak reagować na cyberprzemoc. Poradnik dla szkół” Fundacja Dajemy Dzieciom Siłę, 2014 r.
Dokument ten reguluje procedury ochrony naszych uczniów przed krzywdzeniem, rozpoznawanie i reagowanie wszystkich członków społeczności szkolnej na niepokojące sytuację w określony procedurami sposób postępowania.
Ilekroć w niniejszych procedurach jest mowa o:
- krzywdzeniu ucznia należy rozumieć - każde zamierzone lub niezamierzone działanie oraz zaniechanie działań ze strony osoby dorosłej, które ujemnie wpływa na rozwój fizyczny lub psychiczny ucznia (definicja WHO). Krzywdzenie dzieci i młodzieży to też bezczynność społeczeństwa lub instytucji, a także rezultat takiej bezczynności, który ogranicza równe prawa młodzieży i zakłóca ich optymalny rozwój. Można wyróżnić następujące wymiary zjawiska krzywdzenia ucznia:
- przemoc psychiczna - przymus, groźby, obrażanie, wyzywanie, ocenianie, krytykowanie, straszenie, szantażowanie, krzyczenie, wyśmiewanie, lekceważenie,
- przemoc fizyczna - szarpanie, kopanie, popychanie, policzkowanie, przypalanie papierosem, bicie ręką przy użyciu przedmiotów, klaps,
- przemoc seksualna - gwałt, wymuszanie pożycia seksualnego, wymuszanie nieakceptowanych zachowań seksualnych,
- przemoc ekonomiczna - unikanie płacenia alimentów, zakazywanie członkowi rodziny pracy lub edukacji w celu zdobycia zatrudnienia, przywłaszczanie do swoich celów wspólnych środków na utrzymanie rodziny,
- zaniedbanie - głodzenie, niedostarczanie odpowiedniej ilości jedzenia, nieodpowiednia higiena lub jej brak, niezgłaszanie się z dzieckiem do lekarza (gdy tego wymaga), brak leczenia mimo zaleceń lekarzy, niedopilnowanie w kwestii edukacji, brak przejawiania zainteresowania, w jaki sposób dziecko spędza wolny czas, jaki ma zainteresowania, problemy oraz potrzeby,
- alienacja rodzicielka - ograniczenie kontaktu i izolowanie dziecka od drugiego rodzica, odcinanie drugiego rodzica od informacji dotyczących dziecka, wymazywanie drugiego rodzica z życia dziecka, niszczenie zdjęć i pamiątek, przedstawianie drugiego rodzica w złym świetle, zakazywanie dziecku swobodnego mówienia i wyrażania miłości do drugiego rodzica;
- cyberprzemoc - przemoc z użyciem technologii informacyjnych i komunikacyjnych. Podstawowe formy zjawiska to nękanie, straszenie, szantażowanie z użyciem sieci, publikowanie lub rozsyłanie ośmieszających, kompromitujących informacji, zdjęć, filmów z użyciem sieci oraz podszywanie się w sieci pod kogoś wbrew jego woli.
- przemocy domowej - należy przez to rozumieć jednorazowe albo powtarzające się umyślne działanie lub zaniechanie, wykorzystujące przewagę fizyczną, psychiczną lub ekonomiczną, naruszające prawa lub dobra osobiste osoby doznającej przemocy domowej, w szczególności:
- o narażające tę osobę na niebezpieczeństwo utraty życia, zdrowia lub mienia,
- o naruszające jej godność, nietykalność cielesną lub wolność, w tym seksualną,
- o powodujące szkody na jej zdrowiu fizycznym lub psychicznym, wywołujące u tej osoby cierpienie lub krzywdę,
- o ograniczające lub pozbawiające tę osobę dostępu do środków finansowych lub możliwości podjęcia pracy lub uzyskania samodzielności finansowej,
- o istotnie naruszające prywatność tej osoby lub wzbudzające u niej poczucie zagrożenia, poniżenia lub udręczenia, w tym podejmowane za pomocą środków komunikacji elektronicznej;
- Pracowniku szkoły – należy przez to rozumieć osobę zatrudnioną na podstawie umowy pracę, mianowania powołania lub umowy cywilno-prawnej. Osoby pracujące w szkole dzielą się na pracowników pedagogicznych i niepedagogicznych;
- Dziecku, uczniu - osoba przyjęta do szkoły w toku postępowania rekrutacyjnego, po dopełnieniu wszelkich niezbędnych formalności przez rodziców i ucząca się w szkole;
- Zespół interwencyjny to powołany przez dyrektora szkoły w przypadku podejrzenia stosowania przemocy fizycznej lub psychicznej o dużym nasileniu oraz podejrzenia wykorzystania seksualnego.
II. Dotychczasowe działania, które przynosiły pozytywne efekty w ochronie uczniów przed przemocą
Przemoc w rodzinie to pojęcie o szerokim znaczeniu, które obejmuje różne formy nadużyć. Możemy wyróżnić przemoc rodziców wobec własnego dziecka, przemoc partnerów w związku oraz przemoc wobec osób starszych w ramach rodziny. W kontekście relacji partnerskich używane są także terminy takie jak wzajemna przemoc w parze czy przemoc małżeńska.
Dziecko, zarówno w kontekście prawnym, jak i psychologicznym, materialnym oraz biologicznym do pewnego wieku, jest istotą zależną od opieki dorosłych. Osoby dorosłe mają obowiązek dbać o jego dobro, co wynika zarówno z naturalnych więzi rodzinnych, jak również z roli zawodowej, jeśli związana jest ona z pracą z młodzieżą. Ponadto istnieje ogólnoludzka odpowiedzialność za członków społeczeństwa, którą dodatkowo regulują przepisy prawa.
Szkoła, ze względu na swoje ustawowe zadania, takie jak kształcenie, wychowanie i opieka nad uczniami, a także wspieranie roli rodziny w procesie wychowania, ma obowiązek nie tylko zapobiegać wszelkim formom krzywdzenia małoletnich, ale także podejmować działania, gdy uczeń jest zagrożony. Szczególną uwagę należy zwracać na przypadki, gdy zagrożenie wynika od rodziców.
Dotychczas, szkoła udzielając pomocy uczniowi doznającemu przemocy w rodzinie kierowała się następującymi zasadami:
- Nadzór nad prowadzeniem przypadku ucznia krzywdzonego sprawuje Dyrektor udzielając wsparcia i pomocy osobom bezpośrednio zaangażowanym w pomoc;
- Koordynatorem pomocy uczniowi krzywdzonemu był pedagog szkolny;
- Każdy pracownik szkoły, który zauważył lub podejrzewał u ucznia symptomy krzywdzenia, był zobowiązany do reagowania;
- Podejmowane działania opierały się na diagnozie małoletniego i jego sytuacji – opartej na informacjach od pracujących z nim nauczycieli, personelu niepedagogicznego, osoby zaufania, ewentualnie z innych dostępnych danych;
- Zasadą udzielania pomocy uczniowi krzywdzonemu przez szkołę była i jest współpraca zespołowa (ograniczona jednak, ze względu na zachowanie dyskrecji, do osób pracujących z uczniem);
- W każdym przypadku reakcja była dostosowana indywidualnie do ucznia i zaistniałych okoliczności.
Działania w sytuacjach kryzysowych, które dotyczą ucznia, są podejmowane niezwłocznie, z naciskiem na zachowanie bezpieczeństwa jego stanu psychofizycznego. Zarówno uczeń, jak i jego rodzice mają prawo do pełnej informacji na temat sytuacji oraz kroków, jakie podjęła szkoła w związku z nimi. W kontekście przestrzegania praw ucznia na terenie Szkoły, Dyrektor pełni rolę głównego odpowiedzialnego. Za natomiast nadzór nad tym procesem odpowiada pedagog. Uczniowie, którzy nie przestrzegają ustalonych norm i zasad postępowania w szkole, podlegają sankcjom określonym w statucie szkoły.
Szkoła podejmuje szeroko zakrojone inicjatywy w celu ochrony uczniów przed przemocą i tworzenia bezpiecznego środowiska edukacyjnego. Poniżej znajduje się bardziej szczegółowy opis poszczególnych działań:
- Realizacja programów profilaktycznych oraz udział w spektaklach profilaktycznych - Szkoła angażuje się w programy profilaktyczne mające na celu zapobieganie przemocy, a także promuje udział uczniów w spektaklach profilaktycznych, które mogą edukować i zwiększać świadomość na temat przemocy i jej skutków.
- Zapoznanie z dokumentami Prawa Szkolnego - Uczniowie są informowani o dokumentach Prawa Szkolnego, co może pomóc w zrozumieniu zasad i norm obowiązujących w szkole oraz konsekwencji za złamanie tych zasad.
- Zajęcia z wychowawcą - Wychowawcy prowadzą zajęcia, na których omawiane są zasady tolerancji, poczucia własnej wartości oraz zasady zachowania w grupie, co może przyczynić się do budowania zdrowych relacji między uczniami.
- Zajęcia prowadzone przez specjalistów - Specjaliści prowadzą zajęcia, skoncentrowane na przeciwdziałaniu agresji rówieśniczej, pozytywnej komunikacji oraz radzeniu sobie ze stresem, co wspiera rozwój umiejętności społecznych uczniów.
- Traktowanie ucznia z szacunkiem i uwzględnianie potrzeb - Szkoła stawia na szacunek w relacjach między uczniami a personelem, a także dba o indywidualne potrzeby uczniów, co sprzyja ich zdrowiem psychicznemu.
- Zapewnienie poczucia bezpieczeństwa - Poprzez monitoring wizyjny, dyżury nauczycieli oraz szkolenia Rad Pedagogicznych, szkoła tworzy warunki sprzyjające bezpieczeństwu uczniów zarówno w klasie, jak i na terenie całej placówki edukacyjnej.
- Integracja oraz reintegracja zespołów klasowych - Szkoła angażuje się w procesy integracji i reintegracji zespołów klasowych, co może przyczynić się do lepszych relacji między uczniami.
- Szkolenia Rad Pedagogicznych - Szkolenia te pomagają nauczycielom w lepszym zrozumieniu problematyki przemocy i umożliwiają im skuteczniejszą reakcję na sytuacje związane z przemocą.
- Zajęcia pozaszkolne i rozwijanie zainteresowań uczniów - Działania te mogą pomóc w budowaniu pozytywnych relacji między uczniami oraz rozwijaniu ich pasji i umiejętności.
- Przestrzeganie zasad ochrony danych osobowych oraz wizerunku dziecka
Wprowadzenie powyższych działań skutecznie przyczynia się do stworzenia bezpiecznego i wspierającego środowiska szkolnego, promując tym samym ochronę uczniów przed przemocą.
III. Zasady bezpiecznej rekrutacji pracowników
Zespół Szkół Ponadpodstawowych w Białogardzie zatrudnia osoby posiadające odpowiednie kwalifikacje do pracy z dziećmi. Aby sprawdzić powyższe, szkoła podczas rekrutacji żąda następujących informacji:
- Wykształcenie,
- Kwalifikacje zawodowe,
- Przebieg dotychczasowego zatrudnienia kandydata.
Szkoła może prosić kandydata/kandydatkę o przedstawienie referencji od poprzedniego pracodawcy lub o podanie kontaktu do osoby, która takie referencje może wystawić. Podstawą dostarczenia referencji lub kontaktu do byłych pracodawców jest zgoda kandydata/kandydatki. Niepodanie takich danych w świetle obowiązujących przepisów nie powinno rodzić dla tej osoby negatywnych konsekwencji w postaci np. odmowy zatrudnienia wyłącznie w oparciu o tę podstawę.
Przed dopuszczeniem pracownika do wykonywania obowiązków związanych z wychowaniem, edukacją, wypoczynkiem, leczeniem małoletnich lub opieką nad nimi Szkoła jest zobowiązana sprawdzić osobę zatrudnioną w Rejestrze Sprawców Przestępstw na Tle Seksualnym.
Wydruk z Rejestru przechowywany jest w aktach osobowych pracownika lub analogicznej dokumentacji dotyczącej wolontariusza/osoby zatrudnionej w oparciu o umowę cywilnoprawną.
Jednym z wymogów zatrudnienia nauczyciela jest tzw. niekaralność karna. Nauczyciel nie może być bowiem skazany prawomocnym wyrokiem sądu za umyślne:
- przestępstwo,
- przestępstwo skarbowe (art. 10 ust. 5 pkt 4 Karty Nauczyciela).
Z tego względu jeszcze przed zatrudnieniem Dyrektor żąda od nauczyciela przedstawienia informacji o niekaralności z Krajowego Rejestru Karnego (art. 10 ust. 8a Karty Nauczyciela). Nie ma takiej konieczności jedynie wówczas, gdy nauczyciel jest ponownie zatrudniany w tej samej szkole, a przerwa w zatrudnieniu nie przekroczyła 3 miesięcy. W przypadku niemożliwości przedstawienia informacji z KRK pracownik zobowiązany jest do złożenia oświadczenia o niekaralności oraz toczących się postępowania przygotowawczych, sądowych i dyscyplinarnych.
Każdy przyjmowany pracownik zostaje zapoznany z niniejszymi procedurami.
IV. Zasady zapewniające bezpieczne relacje między małoletnim a personelem – zachowania niedozwolone wobec małoletnich
Nadrzędnym celem wszelkich działań podejmowanych przez personel szkoły jest promowanie dobra ucznia i jego najlepszego interesu. Personel traktuje każdego ucznia z szacunkiem, dbając o jego godność oraz potrzeby. Absolutnie niedopuszczalne jest stosowanie przemocy w jakiejkolwiek formie wobec ucznia. Personel w pełni przestrzega obowiązującego prawa, wewnętrznych przepisów instytucji oraz swoich kompetencji w celu osiągnięcia tych celów. Zasady tworzenia bezpiecznych relacji z dziećmi obowiązują wszystkich pracowników, stażystów oraz wolontariuszy i są potwierdzone przez podpisanie odpowiedniego oświadczenia
Pracownicy Szkoły zobowiązani są do utrzymywania profesjonalnej relacji z dziećmi. Należy za każdym razem rozważyć, czy reakcja, komunikat lub działanie wobec ucznia jest adekwatne do sytuacji, bezpieczne, uzasadnione i sprawiedliwe wobec innych uczniów.
Pracowniku! Działaj w sposób otwarty i przejrzysty dla innych, aby zminimalizować ryzyko błędnej interpretacji Twojego zachowania.
Przemoc emocjonalna, psychiczna lub werbalna
Przemoc emocjonalna ma miejsce, gdy osoba dorosła nieustannie krytykuje małoletniego, grozi mu lub je wyklucza z pewnych aktywności, obniżając jego poczucie wartości. Nauczyciele oraz personel szkoły to osoby znaczące w życiu małoletniego. Krytyka nie jest zabroniona. Krytyka jest ważna dla nauki, rozwoju i doskonalenia małoletniego. Podobnie, żarty i śmiech pomagają tworzyć więzi między ludźmi i poczucie wspólnoty. Różnica pomiędzy przemocą psychiczną, a krytyką polega na tym, iż w przemocy psychicznej wykorzystywanie emocjonalne idzie za daleko. Krytyka przestaje być motywująca, a żarty nie są śmieszne. Przemoc emocjonalna może ranić i powodować szkody, podobnie jak przemoc fizyczna.
Zachowania niedozwolone w komunikacji z małoletnimi:
- Nie wolno Ci poniżać, zawstydzać, upokarzać, lekceważyć i obrażać ucznia. Nie wolno Ci krzyczeć na ucznia w sytuacji innej niż wynikająca z bezpieczeństwa małoletniego lub innych.
- Nie wolno Ci ujawniać informacji wrażliwych dotyczących ucznia wobec osób nieuprawnionych, w tym wobec innych dzieci. Obejmuje to wizerunek małoletniego, informacje o jego/jej sytuacji rodzinnej, ekonomicznej, medycznej, opiekuńczej i prawnej.
- Nie wolno Ci zachowywać się w obecności małoletniego w sposób niestosowny. Obejmuje to używanie wulgarnych słów, gestów i żartów, czynienie obraźliwych uwag, nawiązywanie w wypowiedziach do aktywności bądź atrakcyjności seksualnej oraz wykorzystywanie wobec dziecka relacji władzy lub przewagi fizycznej (zastraszanie, przymuszanie, groźby);
- Nie wolno Ci używać języka agresywnego, ironicznego lub poniżającego w szczególności w sytuacjach niepowodzeń edukacyjnych;
- Nie wolno Ci naśmiewać się z małoletniego zachęcać do tego innych;
- Nie wolno Ci faworyzować ucznia w klasie, tak że niektórzy uczniowie czują się wykluczeni.
Zachowania pożądane w komunikacji z małoletnimi:
- W komunikacji z małoletnimi zachowuj cierpliwość i szacunek.
- Słuchaj uważnie uczniów i udzielaj im odpowiedzi adekwatnych do ich wieku i danej sytuacji.
- Podejmując decyzje dotyczące dziecka, poinformuj je o tym i staraj się brać pod uwagę jego oczekiwania.
- Szanuj prawo ucznia do prywatności. Jeśli konieczne jest odstąpienie od zasady poufności, aby chronić dziecko, wyjaśnij mu to najszybciej jak to możliwe.
- Jeśli pojawi się konieczność porozmawiania z uczniem na osobności, zostaw uchylone drzwi do pomieszczenia i zadbaj, aby być w zasięgu wzroku innych. Możesz też poprosić drugiego pracownika o obecność podczas takiej rozmowy.
- Zapewnij uczniów, że jeśli czują się niekomfortowo w jakiejś sytuacji, wobec konkretnego zachowania czy słów, mogą o tym powiedzieć Tobie lub wskazanej osobie (w zależności od procedur interwencji, jakie przyjęła instytucja) i mogą oczekiwać odpowiedniej reakcji i/lub pomocy.
Przemoc fizyczna
Każde przemocowe działanie wobec małoletniego jest niedopuszczalne. Istnieją jednak sytuacje, w których fizyczny kontakt z uczniem może być stosowny i spełnia zasady bezpiecznego kontaktu: jest odpowiedzią na potrzeby małoletniego w danym momencie, uwzględnia wiek ucznia, etap rozwojowy, płeć, kontekst kulturowy i sytuacyjny. Nie można jednak wyznaczyć uniwersalnej stosowności każdego takiego kontaktu fizycznego, ponieważ zachowanie odpowiednie wobec jednego małoeltniego może być nieodpowiednie wobec innego. Kieruj się zawsze swoim profesjonalnym osądem, słuchając, obserwując i odnotowując reakcję małoletniego, pytając je o zgodę na kontakt fizyczny i zachowując świadomość, że nawet przy Twoich dobrych intencjach taki kontakt może być błędnie zinterpretowany przez małoletniego lub osoby trzecie.
Zachowania niedozwolone w kontaktach z małoletnimi:
- Nie wolno Ci bić, szturchać, popychać ani w jakikolwiek sposób naruszać integralności fizycznej ucznia.
- Nigdy nie dotykaj małoletniego w sposób, który może być uznany za nieprzyzwoity lub niestosowny.
- Nie angażuj się w takie aktywności jak łaskotanie, udawane walki z małoletnimi czy brutalne zabawy fizyczne.
- Podczas dłuższych niż jednodniowe wyjazdów i wycieczek niedopuszczalne jest spanie z uczniem w jednym łóżku lub w jednym pokoju.
Zalecenia:
- Zawsze bądź przygotowany na wyjaśnienie swoich działań.
- Zachowaj szczególną ostrożność wobec małoletnich, które doświadczyły nadużycia i krzywdzenia, w tym seksualnego, fizycznego bądź zaniedbania. Takie doświadczenia mogą czasem sprawić, że małoletni będzie dążyć do nawiązania niestosownych bądź nieadekwatnych fizycznych kontaktów z dorosłymi. W takich sytuacjach powinieneś reagować z wyczuciem, jednak stanowczo i pomóc uczniowi zrozumieć znaczenie osobistych granic.
- Kontakt fizyczny z małoletnim nigdy nie może być niejawny, bądź ukrywany, wiązać się z jakąkolwiek gratyfikacją ani wynikać z relacji władzy. Jeśli będziesz świadkiem jakiegokolwiek z wyżej opisanych zachowań i/lub sytuacji ze strony innych dorosłych lub małoletnich, zawsze poinformuj o tym osobę odpowiedzialną i/lub postąp zgodnie z obowiązującą procedurą interwencji.
Kontakty poza godzinami pracy
Co do zasady kontakt z uczniami powinien odbywać się wyłącznie w godzinach pracy i dotyczyć celów edukacyjnych lub wychowawczych.
- Nie wolno Ci zapraszać małoletnich do swojego miejsca zamieszkania ani spotykać się z nimi poza godzinami pracy. Obejmuje to także kontakty z małoletnimi poprzez prywatne kanały komunikacji (prywatny telefon, e-mail, komunikatory, profile w mediach społecznościowych).
- Jeśli zachodzi taka konieczność, właściwą formą komunikacji z uczniami i ich rodzicami lub opiekunami poza godzinami pracy są kanały służbowe (e-mail, telefon służbowy).
- Jeśli zachodzi konieczność spotkania z uczniami poza godzinami pracy, musisz poinformować o tym dyrekcję, a rodzice/opiekunowie prawni dzieci muszą wyrazić zgodę na taki kontakt.
- Utrzymywanie relacji towarzyskich lub rodzinnych (jeśli uczniowie i rodzice/opiekunowie są osobami bliskimi wobec pracownika) wymaga zachowania poufności wszystkich informacji dotyczących innych uczniów, ich rodziców oraz opiekunów.
V. Zasady ochrony wizerunku i danych osobowych uczniów
Zespół Szkół Ponadpodstawowych w Białogardzie zapewnia najwyższe standardy ochrony danych osobowych uczniów zgodnie zobowiązującymi przepisami prawa. Szkoła, uznając prawo ucznia do prywatności i ochrony dóbr osobistych, zapewnia ochronę wizerunku małoletniego.
W naszych działaniach kierujemy się odpowiedzialnością i rozwagą wobec utrwalania, przetwarzania, używania i publikowania wizerunków uczniów. Dzielenie się zdjęciami i filmami z naszych aktywności służy celebrowaniu sukcesów uczniów, dokumentowaniu naszych działań i zawsze ma na uwadze bezpieczeństwo małoletniego. Wykorzystujemy zdjęcia/nagrania pokazujące szeroki przekrój uczniów – chłopców i dziewczęta, uczniów o różnych uzdolnieniach, stopniu sprawności i reprezentujące różne grupy etniczne.
Uczniowie mają prawo zdecydować, czy ich wizerunek zostanie zarejestrowany i w jaki sposób zostanie przez nas użyty.
Szkoła na początku każdego roku szkolnego uzyskuje pisemne zgody rodziców na robienie uczniom zdjęć oraz publikowanie ich w mediach społecznościowych oraz stronie internetowej szkoły. Przed zrobieniem zdjęcia i publikacją szkoła pyta również o zgodę samego ucznia. Każdorazowo szkoła wyjaśnia uczniom do czego wykorzystane zostaną zrobione zdjęcia lub nagrania. Rodzic ma prawo wycofać swoją zgodę w każdym momencie trwania roku szkolnego, bez wskazywania uzasadnienia swojej decyzji.
Jeśli wizerunek ucznia stanowi jedynie szczegół całości takiej jak zgromadzenie, krajobraz, impreza publiczna, zgoda rodziców ucznia nie jest wymagana.
W sytuacjach, w których rodzice lub widzowie szkolnych wydarzeń i uroczystości itd. rejestrują wizerunki uczniów do prywatnego użytku, informujemy na początku każdego z tych wydarzeń o tym, że:
- Wykorzystanie, przetwarzanie i publikowanie zdjęć/nagrań zawierających wizerunki uczniów i osób dorosłych wymaga udzielenia zgody przez te osoby, w przypadku uczniów – przez ich rodziców;
- Zdjęcia lub nagrania zawierające wizerunki uczniów nie powinny być udostępniane w mediach społecznościowych ani na serwisach otwartych, chyba że rodzice lub opiekunowie prawni tych uczniów wyrażą na to zgodę;
- Przed publikacją zdjęcia/nagrania online zawsze warto sprawdzić ustawienia prywatności, aby upewnić się, kto będzie mógł uzyskać dostęp do wizerunku małoletniego.
Jeśli uczniowie, rodzice lub opiekunowie prawni nie wyrazili zgody na utrwalenie wizerunku ucznia, będziemy respektować ich decyzję. Z wyprzedzeniem ustalimy z rodzicami prawnymi i uczniami, w jaki sposób osoba rejestrująca wydarzenie będzie mogła zidentyfikować ucznia, aby nie utrwalać jego wizerunku na zdjęciach indywidualnych i grupowych. Rozwiązanie, jakie przyjmiemy, nie będzie wykluczające dla ucznia, którego wizerunek nie powinien być rejestrowany.
VI. Jak rozpoznać przemoc wobec małoletniego?
Występowanie pojedynczego symptomu nie zawsze mówi o tym, że uczeń doświadcza przemocy, jeśli jednak symptom powtarza się, bądź występuje ich kilka równocześnie z dużym prawdopodobieństwem możemy określić, że mamy do czynienia z krzywdzeniem małoletniego. Zareaguj, gdy:
- Uczeń jest często brudny, nieprzyjemnie pachnie,
- Uczeń kradnie jedzenie, pieniądze itp.,
- Uczeń żebrze,
- Uczeń jest głodny,
- Uczeń nie otrzymuje potrzebnej mu opieki medycznej, szczepień, okularów itp.,
- Uczeń nie ma przyborów szkolnych, odzieży, butów i innych przedmiotów codziennego użytku,
- Uczeń ma widoczne obrażenia ciała (siniaki, poparzenia, ugryzienia, złamania kości itp.), których pochodzenie trudno jest wyjaśnić. Obrażenia są w różnej fazie gojenia,
- Podawane przez ucznia wyjaśnienia dotyczące obrażeń wydają się niewiarygodne, niemożliwe, niespójne itp. Uczeń często je zmienia,
- Pojawia się niechęć przed udziałem w lekcjach w-f,
- Uczeń nadmiernie zakrywa ciało, niestosownie do sytuacji i pogody,
- Uczeń boi się rodzica lub opiekuna, boi się przed powrotem do domu,
- Uczeń wzdryga się, kiedy podchodzi do niego osoba dorosła,
- Uczeń cierpi na powtarzające się dolegliwości somatyczne: bóle brzucha, głowy, mdłości itp.,
- Uczeń jest bierny, wycofany, uległy, przestraszony, depresyjny itp. lub zachowuje się agresywnie, buntuje się, samookalecza się itp.,
- Uczeń osiąga słabsze wyniki w nauce w stosunku do swoich możliwości,
- Uczeń ucieka w świat wirtualny (gry komputerowe, Internet itp.),
- Uczeń używa środków psychoaktywnych,
- Uczeń ucieka z domu,
- Nastąpiła nagła i wyraźna zmiana zachowania ucznia,
- Uczeń mówi o przemocy, opowiada o sytuacjach, których doświadcza,
- Inne…
Zwróć uwagę, gdy:
- Rodzic (opiekun) podaje nieprzekonujące lub sprzeczne informacje lub odmawia wyjaśnienia przyczyn obrażeń dziecka,
- Rodzic (opiekun) odmawia, nie utrzymuje kontaktów z osobami zainteresowanymi losem dziecka,
- Rodzic (opiekun) mówi o dziecku w negatywny sposób, ciągle obwinia, poniża i strofuje dziecko (np.: używając określeń takich, jak „idiota”, „gnojek”, „gówniarz”),
- Rodzic (opiekun) poddaje dziecko surowej dyscyplinie lub jest nadopiekuńczy lub zbyt pobłażliwy lub odrzuca dziecko,
- Rodzic (opiekun) nie interesuje się losem i problemami dziecka,
- Rodzic (opiekun) często nie potrafi podać miejsca, w którym aktualnie przebywa dziecko,
- Rodzic (opiekun) jest apatyczny, pogrążony w depresji,
- Rodzic (opiekun) zachowuje się agresywnie,
- Rodzic (opiekun) ma zaburzony kontakt z rzeczywistością np.: reaguje nieadekwatnie do sytuacji, wypowiada się niespójnie,
- Rodzic (opiekun) nie ma świadomości lub neguje potrzeby dziecka,
- Rodzic (opiekun) faworyzuje jedno z rodzeństwa,
- Rodzic (opiekun) przekracza dopuszczalne granice w kontakcie fizycznym z dzieckiem (na przykład podczas zabawy),
- Rodzic (opiekun) nadużywa alkoholu, narkotyków lub innych środków odurzających.
Jak rozmawiać z uczniem krzywdzonym ?
- Zadbaj o sprzyjające warunki rozmowy:
- o oddzielny pokój,
- o z dala od osób postronnych,
- o brak pośpiechu.
- Używaj języka zrozumiałego dla ucznia.
- Okazuj uczniowi szacunek, akceptację i empatyczne zrozumienie.
- Bądź cierpliwy – uczeń może zaprzeczać prawdzie.
- Nie naciskaj na ucznia – wyznanie całej prawdy może łączyć się z ogromnym lękiem.
- Unikaj naprowadzania ucznia na odpowiedzi, które chciałbyś usłyszeć.
- Okaż zrozumienie, że nie łatwo jest mówić o trudnych sprawach, zwłaszcza jeśli dotyczą rodziny.
- Pochwal za odwagę podjęcia rozmowy tj. nie za treść rozmowy, lecz za to, że mówi.
- Bądź świadomy oznak zaniepokojenia ucznia o los rodziców – nie wypowiadaj przy nim negatywnych opinii o rodzicach.
- Nazwij przemoc – przemocą i pokaż uczniowi, że nie jest winne tego, co zrobił dorosły.
- Wesprzyj ucznia – utwierdź w przekonaniu, że nie tylko je to spotkało, że wiele małoletnich przeżywa podobne problemy.
- Wyjaśnij uczniowi w przystępny sposób, co zamierzasz dalej robić. Pamiętaj, jak trudna jest sytuacja ucznia ze względu na:
- o wstyd,
- o poczucie winy,
- o strach przed ponownym skrzywdzeniem,
- o tajemnicę,
- o lojalność wobec sprawcy przemoc.
Szkoła podejmuje działania zabezpieczające uczniów przez dostępem do treści, które mogą stanowić zagrożenie dla ich prawidłowego rozwoju. Szkoła, realizując to zadanie, w szczególności:
- Na zajęciach informatyki dostęp ucznia do Internetu możliwy jest pod nadzorem pracownika szkoły;
- Nauczyciel informuje uczniów o zasadach bezpiecznego korzystania z Internetu;
- Szkoła zapewnia dostęp do materiałów edukacyjnych, dotyczących bezpiecznego korzystania z Internetu oraz szkoła kładzie nacisk na budowanie świadomości uczniów o zagrożeniach w Internecie.
Osoba odpowiedzialna za Internet posiada indywidualny login i hasło, umożliwiające korzystanie z Internetu na terenie instytucji. Pracownik zachowuje login i hasło w tajemnicy. Podobnie indywidualny login i hasło posiada każdy nauczyciel prowadzący zajęcia informatyki.
Zadania pracownika szkoły w przypadku znalezienia niebezpiecznych treści:
- Wyznaczony pracownik Szkoły ustala, kto korzystał z komputera w czasie ich wprowadzenia.
- Informację o uczniu, który korzystał z komputera w czasie wprowadzenia niebezpiecznych treści, wyznaczony pracownik przekazuje pedagogowi lub pod jego nieobecność psychologowi.
- Pedagog/psycholog przeprowadza z uczniem, o którym mowa w punktach poprzedzających, rozmowę na temat bezpieczeństwa w Internecie;
- Jeżeli w wyniku przeprowadzonej rozmowy psycholog/pedagog uzyska informacje, że uczeń jest krzywdzony, podejmuje działania opisane w niniejszych procedurach.
VII. Rozpoznawanie przemocy wobec ucznia niepełnosprawnego oraz chorego przewlekle
Zwracając uwagę na symptomy występujące u ucznia przewlekle chorego, należy skupić się na trudnościach, jakie niesie ze sobą choroba, w którą zmaga się uczeń. Należy zaznaczyć, że uczeń ten – oprócz trudnych dla niego zmian biologicznych, powstałych na skutek choroby – odczuwa zmiany w samopoczuciu oraz boryka się z adaptacją do swego nowego statusu społecznego, czyli zarówno z własnym odbiorem sytuacji, jak i reakcją innych osób. Rozpoznanie przemocy stosowanej wobec ucznia niepełnosprawnego i chorego przewlekle jest zadaniem skomplikowanym, i to z wielu powodów.
- Świadkowie – W wielu sytuacjach ze względów środowiskowych świadkowie mogą mieć kłopot z dostępem do ucznia, a rodzice i opiekunowie, jeśli nawet stosują przemoc wobec niego, nadal pozostają najważniejszymi i często jedynymi opiekunami;
- Ślady - Rozpoznanie śladów bywa skomplikowane na skutek trudności w ustaleniu ich pochodzenia;
- Objawy dodatkowo towarzyszące niepełnosprawności lub chorobie ucznia – Objawy te mogą być podobne do objawów z obszaru niepełnosprawności lub choroby, i dlatego bywają z nimi mylone. Przykładem takich objawów są zachowania lękowe ucznia, unikanie lub wycofywanie się z kontaktu. Ważna jest analiza, z czego wynikają niewłaściwe zachowania opiekuna – czy są konsekwencją obciążeń, braku wiedzy, powielania wzorców czy innych przyczyn;
- Problemy w komunikacji - Ujawnienie stosowania przemocy wobec ucznia może być utrudnione ze względu na jego izolację od innych dorosłych osób, ale także z powodu kłopotów w komunikowaniu się z nim, głównie ograniczeń w komunikacji słownej.
Uczeń, który decyduje się ujawnić przemoc, staje przed wyjątkowo trudnym wyzwaniem emocjonalnym. Wymaga to nie tylko odwagi i determinacji, ale również oznacza konfrontację z niepewnością i strachem przed tym, co może się wydarzyć w przyszłości. Małoletni zazwyczaj pozostają w silnej zależności od swoich rodziców, a to zwłaszcza dotyczy tych, którzy są niepełnosprawni lub cierpią na przewlekłe choroby.
Aby zdecydować się na ujawnienie przemocy, uczeń musi przezwyciężyć poczucie lojalności wobec rodzica sprawcy przemocy. Dodatkowo, musi stawić czoła ryzyku i zagrożeniu, które może wyniknąć z ujawnienia. Istnieje obawa, że to może nie tylko nie poprawić sytuacji w rodzinie, ale wręcz ją pogorszyć, co może wywołać wściekłość sprawcy i eskalację przemocowych zachowań wobec małoletniego.
WAŻNE!
- Małoletni, mówiąc o przemocy, nie podaje wszystkich informacji o swoich przeżyciach;
- Małoletniemu towarzyszy lęk o los rodzica, opiekuna i swój własny;
- Zniekształcenia w sposobie myślenia ucznia – poczucie winy i odpowiedzialności za doznawaną przemoc.
Źródło: Katarzyna Fenik-Gaberle, Renata Kałucka, Dziecko niepełnosprawne oraz chore przewlekle a przemoc w rodzinie. Rozpoznanie. Scenariusz szkolenia dla pracowników oświaty. Ośrodek Rozwoju Edukacji, Warszawa 2019 r.
VIII. Zasady i procedura podejmowania interwencji w sytuacji podejrzenia krzywdzenia lub posiadania informacji o krzywdzeniu małoletniego

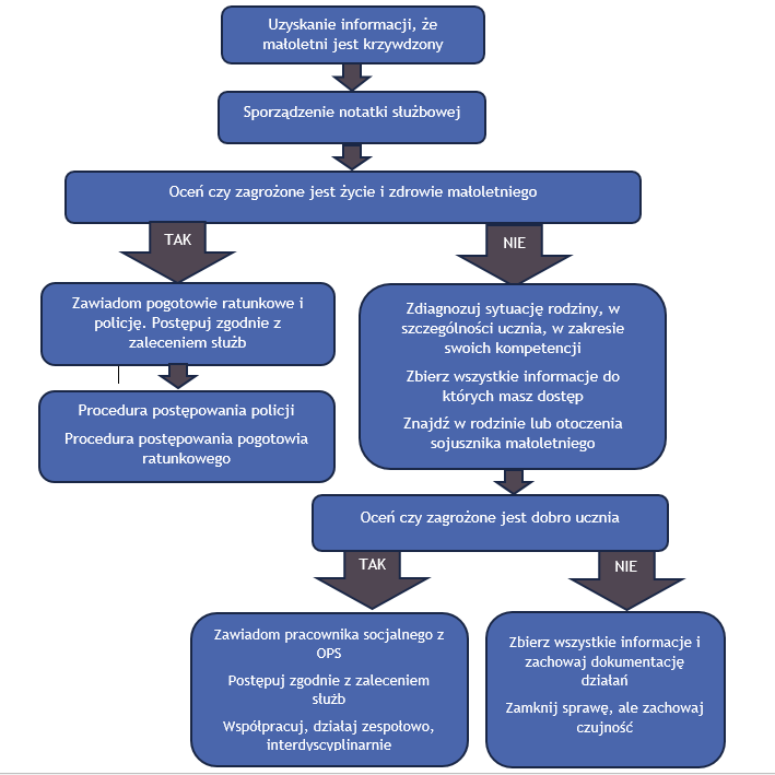
- W przypadku uzyskania przez pracownika zespołu informacji, że małoletni jest krzywdzony, pracownik ma obowiązek sporządzenia notatki służbowej i przekazania uzyskanej informacji do pedagoga lub psychologa oraz Dyrektorowi zespołu. Należy ocenić czy zagrożone jest życie i zdrowie ucznia.
- Dyrektor zespołu wzywa opiekunów ucznia, którego krzywdzenie podejrzewa i informuje ich o podejrzeniach.
- Dyrektor zespołu powinien sporządzić opis sytuacji szkolnej i rodzinnej dziecka na podstawie rozmów z uczniem, nauczycielami, wychowawcą i rodzicami oraz plan pomocy małoletniemu.
- Plan pomocy małoletniemu powinien zawierać wskazania dotyczące:
- o podjęcia przez szkołę działań w celu zapewnienia małoletniemu bezpieczeństwa, w tym zgłoszenie podejrzenia krzywdzenia do odpowiedniej instytucji;
- o wsparcia, jakie szkoła zaoferuje dziecku;
- o skierowania ucznia do specjalistycznej placówki pomocy (jeśli istnieje taka potrzeba).
W przypadkach bardziej skomplikowanych dyrektor powołuje Zespół interwencyjny, w skład którego wchodzą: pedagog, psycholog, pedagog specjalny oraz inni pracownicy mający wiedzę o krzywdzeniu dziecka.
- Zespół interwencyjny sporządza plan pomocy małoletniemu, spełniający wymogi określone wyżej na podstawie opisu sporządzonego przez koordynatora lub dyrektora zespołu oraz innych, uzyskanych przez członków zespołu, informacji.
- Plan pomocy małoletniemu jest przedstawiany przez koordynatora lub dyrektora zespołu rodzicom (opiekunom) z zaleceniem współpracy przy jego realizacji.
- Koordynator lub dyrektor zespołu informuje rodziców (opiekunów) o obowiązku szkoły zgłoszenia podejrzenia krzywdzenia małoletniego do odpowiedniej instytucji (prokuratura/policja lub sąd).
- Po poinformowaniu rodziców przez koordynatora lub dyrektora zespołu– zgodnie z punktem poprzedzającym – dyrektor zespołu składa zawiadomienie o podejrzeniu przestępstwa do prokuratury/policji lub wniosek o wgląd w sytuację rodziny do sądu.
- Z przebiegu interwencji sporządza się kartę interwencji. Kartę załącza się do akt osobowych dziecka. Wszyscy pracownicy przedszkola/szkoły i inne osoby, które w związku z wykonywaniem obowiązków służbowych podjęły informację o krzywdzeniu dziecka lub informacje z tym związane, są zobowiązane do zachowania tych informacji w tajemnicy wyłączając informacje przekazywane uprawnionym instytucjom w ramach działań interwencyjnych.
IX. Procedura postępowania w przypadku krzywdzenia dziecka przez osobę ze środowiska rodzinnego:
- Pracownik podejrzewający krzywdzenie dziecka przez osobę ze środowiska rodzinnego zgłasza problem do pedagoga, psychologa szkolnego/ dyrektora zespołu /wicedyrektora;
- Dziecko zostało skrzywdzone: - nastąpiła przemoc fizyczna, psychiczna lub dziecko było świadkiem przemocy w rodzinie - zostało zagrożone dobro dziecka - nastąpiło podejrzenie przestępstwa popełnionego na szkodę dziecka;
- Dyrektor zespołu powołuje zespół interwencyjny, który zapoznaje się z okolicznościami zdarzenia:
- prowadzi rozmowę wyjaśniającą z dzieckiem podejrzanym o krzywdzenie w obecności pedagoga/psychologa szkolnego,
- prowadzi rozmowę z rodzicem - opiekunem (w przypadku przemocy w rodzinie - z rodzicem/opiekunem niekrzywdzącym) w obecności pedagoga/psychologa szkolnego/pedagoga specjalnego,
- przedstawia formy i okoliczności krzywdzenia,
- informuje o zachowaniach lub wypowiedziach dziecka wskazujących na doświadczenie krzywdzenia,
- omawia rolę rodzica (opiekuna) w podejmowaniu interwencji (wspieranie dziecka) - proponuje wsparcie,
- informuje o ustawowym obowiązku podjęcia interwencji prawnej - informuje o placówkach świadczących pomoc,
- W przypadku potwierdzenia podejrzenia, że fakt krzywdzenia miał miejsce, na wniosek dyrektora zespołu właściwy organ wszczyna postępowanie zmierzające do ustalenia planu pomocy dziecku (zapewnienie mu bezpieczeństwa, wsparcie go przez placówkę, ewentualnie skierowanie go do specjalistycznej placówki wsparcia);
- Należy ustalić z rodzicem kontrakt zawierający działania eliminujące nieodpowiednie zachowania oraz konsekwencję;
- Gdy zaplanowane działania nie przyniosą efektu należy uruchomić procedurę „Niebieskiej Karty”;
- Jeśli będą nieprzestrzegane ustalenia kontraktu lub niewłaściwe wykonywanie władzy rodzicielskiej należy złożyć (równolegle lub niezależnie) wniosek do sądu rodzinnego o wgląd w sytuację dziecka /rodziny.
- Dyrektor zespołu może również złożyć zawiadomienie na policję lub do prokuratury.
- Wszystkie czynności dokumentowane są protokołem, który składa się z wyjaśnień uczestników postępowania.;
X. Procedura interwencji w sytuacji krzywdzenia małoletniego w szkole przez pracownika jednostki:
- Osoba podejrzewająca krzywdzenie małoletniego przez pracownika w szkole zgłasza problem dyrektorowi zespołu, a w przypadku jego nieobecności wicedyrektorowi.
- Dyrektor zespołu zapoznaje się z okolicznościami zdarzenia, prowadzi rozmowę wyjaśniającą z pracownikiem szkoły podejrzanym o krzywdzenie, uczniem w obecności pedagoga, pedagoga specjalnego lub psychologa szkolnego, jego rodzicami lub prawnymi opiekunami.
- Odsuwa pracownika od bezpośredniej pracy z małoletnimi do czasu wyjaśnienia zdarzenia.
- Wszystkie czynności dokumentowane są protokołem, który składa się z wyjaśnień uczestników postępowania.
- W przypadku, gdy doszło do naruszenia praw lub dobra ucznia, Dyrektor ma 14 dni kalendarzowych na zawiadomienie o zdarzeniu rzecznika dyscyplinarnego. Termin ten liczy się od dnia powzięcia informacji o zdarzeniu.
- Zawiadomienie rzecznika dyscyplinarnego nie musi być pisemne, dozwolona jest także forma telefoniczna czy też elektroniczna. W treści takiego zawiadomienia warto szczegółowo opisać zdarzenie, na podstawie którego dyrektor wysnuł podejrzenie popełnienia przez nauczyciela lub innego pracownika zespołu przewinienia dyscyplinarnego.
XI. Procedura interwencji w sytuacji krzywdzenia ucznia w szkole przez rówieśników:
- Osoba podejrzewająca krzywdzenie ucznia w szkole przez rówieśników lub krzywdzony małoletni zgłasza problem do wychowawcy grupy/ klasy/ pedagoga/pedagoga specjalnego lub psychologa szkolnego.
- Wychowawca wraz z pedagogiem/pedagogiem specjalnym/psychologiem powinien przeprowadzić rozmowę z osobą poszkodowaną oraz z uczniem/uczniami oskarżonymi o krzywdzenie swojego kolegi, bądź koleżanki.
- Po przeprowadzeniu takich rozmów wychowawca wraz z pedagogiem/pedagogiem specjalnym/psychologiem powinien opracować plan pomocowy małoletniemu – ofierze i małoletniemu – sprawcy.
- W przypadku bardziej skomplikowanym pedagog/pedagog specjalny/psycholog szkolny powinien zgłosić problem do dyrektora szkoły.
- Dyrektor powołuje zespół wychowawczy, w skład którego wchodzi: wychowawca, pedagog/psycholog, dyrektor szkoły oraz inni nauczyciele, pracownicy przedszkola/szkoły, którzy znają problem i mogą przyczynić się do jego rozwiązania.
XII. Procedura postępowania w przypadku otrzymania informacji o wykorzystywaniu seksualnym małoletniego w środowisku rodzinnym
Rozumienie zjawiska wykorzystywania seksualnego dzieci
Wykorzystywanie seksualne dzieci jest formą przemocy przejawiającą się na różne sposoby i mającą kilka istotnych cech charakterystycznych, które trzeba zrozumieć, aby zapewnić dzieciom skuteczną ochronę i z powodzeniem zapobiegać wykorzystywaniu. Chociaż badacze proponują różne ujęcia problemu wykorzystywania, powszechnie akceptuje się definicję sformułowaną przez Światową Organizację Zdrowia (1999), która opisuje wykorzystywanie seksualne dzieci jako:
„Włączanie dziecka w aktywność seksualną, której nie jest ono w stanie w pełni zrozumieć i udzielić na nią świadomej zgody lub do której nie jest dojrzałe rozwojowo i na którą nie może się zgodzić w ważny prawnie sposób, albo która jest niezgodna z normami prawnymi lub obyczajowymi danego społeczeństwa. Z wykorzystaniem seksualnym mamy do czynienia, gdy taka aktywność wystąpi między dzieckiem a dorosłym lub innym dzieckiem, jeśli te osoby ze względu na wiek bądź stopień rozwoju pozostają w relacji opieki, zależności lub władzy, a celem takiej aktywności jest zaspokojenie potrzeb innej osoby.”
Symptomy wykorzystania seksualnego
Należy pamiętać, że początkowe konsekwencje doświadczane przez małoletnich wykorzystywanych seksualnie –w sferze zarówno fizycznej, jak i psychicznej – są równocześnie oznakami tej formy krzywdzenia, dlatego konieczna jest szczegółowa znajomość objawów wykorzystania seksualnego dzieci i wzmożona czujność, gdy się one pojawią.
Oznaki wykorzystywania seksualnego dzieci są bardzo zróżnicowane z czego wynika, że nie można mówić o zespole dziecka wykorzystywanego czy zbiorze objawów świadczących o wykorzystywaniu. Nie ma objawów, które pozwoliłyby jednoznacznie i z całkowitą pewnością rozpoznać przypadek wykorzystywania seksualnego dziecka. Objawy w dużej mierze zależą od dziecka. U niektórych dzieci pewne symptomy występują od samego początku, podczas gdy u innych mogą się one pojawić na późniejszym etapie życia, nawet długo po ustaniu wykorzystania. Z tego powodu pracownicy powinni pamiętać, że brak objawów nie oznacza, iż dziecko nie padło ofiarą wykorzystywania.
Należy jednak zwrócić uwagę (między innymi) na powtarzające się infekcje dróg moczowych, trudności w chodzeniu lub siedzeniu, poplamione lub podarte ubranie (bez wiarygodnego wyjaśnienia), skarżenie się dziecka na ból, stan zapalny lub swędzenie okolic intymnych, ból przy oddawaniu moczu, i urazy zewnętrznych narządów płciowych lub okolic odbytu.
Objawy wykorzystywania seksualnego dzieci występujące w sferze emocji i zachowania:
|
Lp. |
Typ konsekwencji |
Objawy |
|
1. |
Problemy emocjonalne |
Lęki i fobie, nieufność, depresja, wysoki poziom niepokoju, niska samoocena, poczucie winy, wstyd, stygmatyzacja, objawy stresu pourazowego, koszmary senne, nawracające sny, nadmierna czujność, nasilona reakcja lękowa, problem z akceptacją własnego ciała zachowania, autodestrukcyjne, myśli lub próby samobójcze. |
|
2. |
Problemy poznawcze |
Problemy z koncentracją uwagi, słabe wyniki w nauce |
|
3. |
Problemy w relacjach |
Niewielu przyjaciół, mniej czasu na zabawę z rówieśnikami, izolacja, deficyt umiejętności społecznych. |
|
4. |
Problemy funkcjonalne |
Problem ze snem, zmiana nawyków związanych z jedzeniem, utrata kontroli nad zwieraczami: mimowolne moczenie się i zanieczyszczanie się kałem, dolegliwości somatyczne: bóle głowy lub brzucha, nadpobudliwość. |
Zapobieganie wykorzystaniu seksualnym i niegodziwemu traktowaniu małoletnich w celach seksualnych:
Szkoła podejmuje niezbędne ustawiczne, wychowawcze i opiekuńcze środki zapobieżenia wszelkim formom wykorzystania seksualnego i niegodziwego traktowania dzieci w celach seksualnych oraz w celu ochrony dzieci. Profilaktyka dotycząca zapobieganiu wykorzystywaniu seksualnym wdrażana jest poprzez wyposażenie uczniów w wiedzę pozwalającą na rozpoznawanie sytuacji niegodziwych. Realizacja programów profilaktycznych dostosowana jest do wieku i rozwoju uczniów uczęszczających do Szkoły.
Działania pracownika w związku z podejrzeniem wykorzystywania seksualnego małoletniego:
- Zapewnij ucznia, że mu wierzysz – uczeń o musi wiedzieć, że może liczyć na dorosłego, który mu wierzy i który udzieli mu pomocy. Osoba dorosła nie powinna osądzać tego, co mówi małoletni, ani oceniać jego wypowiedzi.
- Zachowaj spokój - Jeśli Twój wyraz twarzy lub zachowanie zdradzą, że jesteś wstrząśnięty, rozgniewany, pełen odrazy czy wytrącony z równowagi, to małoletni może nie powiedzieć ci wszystkiego na temat wykorzystywania, a nawet odwołać to, co powiedziało wcześniej.
- Zadbaj o spokojne miejsce, w którym będziesz mógł porozmawiać z małoletnim na osobności - Zadbaj o to, by rozmowa z uczniem odbyła się na osobności. Wyjaśnij mu, że musisz powiedzieć o tym, co od niego usłyszałeś, osobom, które pomogą mu poradzić sobie z sytuacją. W każdym wypadku poinformuj ucznia, że konieczne jest poinformowanie o wykorzystaniu osób, które zapewnią mu bezpieczeństwo.
- Nie składaj obietnic, których nie możesz dotrzymać - Jeśli złożysz uczniowi obietnicę, której nie będziesz mógł dotrzymać, małoletni uzna, że jesteś kolejnym dorosłym, któremu nie można ufać. Chociaż nauczyciel nie ma kompetencji i możliwości, by ochronić ucznia przed krzywdzeniem, może być osobą, która udzieli mu wsparcia, wywierając długotrwały korzystny wpływ na jego życie.
- Nie osądzaj sprawcy ani tego, co zrobił - Jeśli zaczniesz krytykować sprawcę, małoletni może się za nim wstawić i zacząć bronić człowieka, którego w wielu wypadkach kocha. Kiedy dziecko zaczyna bronić sprawcy, często odwołuje to, co wcześniej powiedziało i nie mówi nikomu, jeśli sytuacja wykorzystywania się powtarza.
- Natychmiast powiadom Dyrektora - Zgłoszenie podejrzenie wykorzystania seksualnego dziecka to Twój prawny obowiązek.
- Zachowaj dyskrecję - Zapewnij dziecko, że, zajmując się jego sprawą, zachowasz dyskrecję i że o jego sytuacji dowiedzą się tylko osoby, które mogą mu pomóc, a nie wszyscy w Szkole (nauczyciele lub inne dzieci). Dlatego bardzo ważna jest wiedza na temat tego, kogo i w jaki sposób należy powiadomić o sytuacji ucznia.
- Powiedz dziecku, co się będzie działo - Przekaż uczniowi jak najwięcej informacji na temat tego, co się wydarzy po ujawnieniu wykorzystywania. Być może nie będziesz umiał odpowiedzieć na wszystkie pytania. Bądź szczery. Jeśli nie znasz odpowiedzi na zadane pytanie, powiedz o tym małoletniemu.
- Nie prowadź dochodzenia - Zostaw to specjalistom. Kiedy zgromadzisz informacje wystarczające do złożenie zawiadomienia o podejrzeniu wykorzystania seksualnego małoletniego, nie zadawaj uczniowi dalszych pytań. Zadawanie pytań może stwarzać problemy w późniejszym procesie dochodzenia policyjnego lub prokuratorskiego.
- Zapewnij sobie wsparcie - Informacje ujawnione przez małoletniego mogą wywołać u ciebie trudne emocje. Ważne, abyś nie musiał(a) radzić sobie z nimi sam(a). Pomocna może być rozmowa z psychologiem lub pedagogiem albo ze specjalistą z organizacji działającej w tym obszarze.
Jeśli małoletni nie ujawnił wykorzystywania seksualnego wprost, ale jego wypowiedzi lub zachowania budzą niepokój, że przeżywa trudności lub problemy, nauczyciele powinni się starać:
- Zapewnić uczniom przestrzeń do rozmowy o tym, że dorośli mają problemy oraz że warto wtedy zwracać się o pomoc.
- Stworzyć okazję do indywidualnej rozmowy o sprawach, które mogą martwić ucznia.
- Zamiast narzucać uczniowi rozmowę, należy budować z nim relację i dawać mu przestrzeń, tak by wiedziało, że kiedy tylko będzie tego potrzebować, może powiedzieć o swoich problemach i poprosić o pomoc.
- Uważnie obserwuj zmiany w funkcjonowaniu małoletniego. Ważne, aby dyskretnie przyglądać się uczniowi i obserwować potencjalne sygnały zagrożenia. Zalecana jest również komunikacja z innymi instytucjami mającymi kontakt z uczniem w celu wymiany informacji.
W przypadku podejrzenia, że dziecko jest wykorzystywane seksualnie, pracownik posiadający taką informację zobowiązany jest powiadomić Dyrektor, który powiadamia policję, prokuraturę.
XIII. Procedura postępowania wobec ucznia, który stał się ofiarą czynu karalnego:
- Jeżeli zachodzi potrzeba należy udzielić pierwszej pomocy przedmedycznej/ wezwać pogotowie.
- Niezwłocznie powiadomić o fakcie dyrektora szkoły/wicedyrektora.
- Powiadomić rodziców ucznia.
- Osoba będąca świadkiem zdarzenia powinna zabezpieczyć ewentualne dowody przestępstwa, (np. ostre przedmioty, przedmioty pochodzące z kradzieży).
- Niezwłoczne wezwanie policji w przypadku, kiedy istnieje konieczność profesjonalnego zabezpieczenia śladów przestępstwa, ustalenia okoliczności i ewentualnych świadków zdarzenia.
W przypadku znalezienia na terenie szkoły broni, materiałów wybuchowych, innych niebezpiecznych substancji lub przedmiotów, należy zapewnić bezpieczeństwo przebywającym na terenie szkoły osobom, uniemożliwić dostęp osób postronnych do tych przedmiotów i wezwać policję - tel. 997 lub 112.
XIV. Zasady korzystania z urządzeń elektronicznych z dostępem do sieci Internet
Urządzenia elektroniczne należy używać zgodnie z zasadami określonymi w Statucie Zespołu Szkół Ponadpodstawowych w Białogardzie, ponadto, należy pamiętać, że:
- Należy szanować prywatność innych – nieodpuszczalne jest nagrywanie, fotografowanie czy udostępnianie informacji bez zgody zainteresowanych.
- Użytkownicy są odpowiedzialni za swoje działania online. Należy unikać publikowania, udostępniania lub rozpowszechniania nieodpowiednich treści.
- Należy przestrzegać zasad bezpieczeństwa online. Nie należy udostępniać prywatnych danych, hasła oraz innych informacji.
- Zakazuje się dostępu do, publikowania i rozpowszechniania treści pornograficznych, nielegalnych, obraźliwych, dyskryminujących lub w inny sposób naruszających zasady etyki i prawa.
- Zakazuje się wszelkich form cyberprzemocy, takich jak zastraszanie, szkalowanie czy atakowanie innych uczniów online.
- Szkoła zastrzega sobie prawo do monitorowania aktywności online uczniów w celu zapewnienia bezpieczeństwa i przestrzegania zasad.
XV. Procedury ochrony małoletnich przed treściami szkodliwymi i zagrożeniami w sieci Internet oraz utrwalonymi w innej formie
W przypadkach wystąpienia incydentu naruszenia bezpieczeństwa, zwłaszcza wobec naruszenia prawa, działania zespołu cechuje otwartość w działaniu, szybka identyfikacja problemu — określenie szkodliwych lub niezgodnych z prawem zachowań - i jego rozwiązywanie adekwatnie do poziomu zagrożenia, jakie wywołało w szkole. Dyrektor zespołu oraz nauczyciele w swoich działaniach uwzględniają kontekst indywidualnych przypadków, przedszkolne, szkolne i środowiskowe tło oraz reagują adekwatnie do poziomu odpowiedzialności i winy dziecka/ucznia.
W szkole stosuje się obligatoryjne działania interwencyjne w przypadku cyberprzemocy i stalkingu, będące następstwem wystąpienia zagrożenia:
- działania wobec aktu/zdarzenia - opis przypadku, ustalenie okoliczności zdarzenia, zabezpieczenie dowodów oraz monitoring po interwencyjny;
- działania wobec uczestników zdarzenia (ofiara - sprawca - świadek, rodzice);
- działania wobec instytucji/organizacji/służb pomocowych i współpracujących – Policji, wymiaru sprawiedliwości, służb społecznych.
Informacja o tym, że w przedszkolu/szkole doszło do cyberprzemocy, może pochodzić z różnych źródeł. Osobą zgłaszającą fakt prześladowania może być poszkodowany uczeń, jego rodzice lub inni uczniowie – świadkowie zdarzenia, nauczyciele.
Dopuszcza się anonimowego zawiadomienia o aktach przemocy na terenie szkoły, w tym także faktu cyberprzemocy
Sposób postępowania
- Osoba posiadająca wiedzę o zajściu powinna przekazać informację wychowawcy grupy/klasy, który informuje o fakcie pedagoga/pedagoga specjalnego/psychologa szkolnego i dyrektora.
- Pedagog/pedagog specjalny/psycholog szkolny i dyrektor wspólnie z wychowawcą powinni dokonać analizy zdarzenia i zaplanować dalsze postępowanie.
- Do zadań przedszkola/szkoły należy także ustalenie okoliczności zdarzenia i ewentualnych świadków.
- Nauczyciel informatyki w procedurze interwencyjnej, o ile to możliwe, zabezpiecza dowody i ustala tożsamość sprawcy cyberprzemocy.
Zabezpieczenie dowodów
- Wszelkie dowody cyberprzemocy powinny zostać zabezpieczone i zarejestrowane. Należy zanotować datę i czas otrzymania materiału, treść wiadomości oraz, jeśli to możliwe, dane nadawcy (nazwę użytkownika, adres e-mail, numer telefonu komórkowego itp.) lub adres strony www, na której pojawiły się szkodliwe treści czy profil.
- Zabezpieczenie dowodów nie tylko ułatwi dalsze postępowanie dostawcy usługi (odnalezienie sprawcy, usunięcie szkodliwych treści z serwisu), ale również stanowi materiał, z którym powinny zapoznać się wszelkie zaangażowane w sprawę osoby: dyrektor, pedagog/pedagog specjalny/psycholog szkolny, rodzice, policja, jeśli doszło do złamania prawa.
- Szkoła podejmuje działania mające na celu identyfikację sprawcy cyberprzemocy.
- W sytuacji, kiedy ustalenie sprawcy nie jest możliwe, przy współudziale rodziców (opiekunów prawnych) należy skontaktować się z dostawcą usługi w celu usunięcia z Sieci kompromitujących lub krzywdzących materiałów.
- W przypadku, gdy zostało złamane prawo, a tożsamości sprawcy nie udało się ustalić należy bezwzględnie skontaktować się z policją
Działania wobec sprawcy cyberprzemocy
- W przypadku, gdy sprawca cyberprzemocy jest znany i jest on uczniem szkoły, pedagog/pedagog specjalny/psycholog szkolny powinien podjąć następujące działania:
- przeprowadzić rozmowę z uczniem, której celem jest ustalenie okoliczności zajścia, wspólnie zastanowić się nad jego przyczynami i poszukać rozwiązania sytuacji konfliktowej;
- omówić z uczniem skutki jego postępowania i poinformować o konsekwencjach regulaminowych, które zostaną wobec niego zastosowane;
- zobowiązać sprawcę do zaprzestania swojego działania i usunięcia z Sieci szkodliwych materiałów;
- ustalić ze sprawcą sposób zadośćuczynienia wobec ofiary cyberprzemocy.
- Jeśli w zdarzeniu brała udział większa grupa uczniów, należy rozmawiać z każdym z nich z osobna, zaczynając od lidera grupy.
- Nie należy konfrontować sprawcy i ofiary cyberprzemocy.
- Rodzice sprawcy zostają poinformowani o przebiegu zdarzenia i zapoznani ze zgromadzonym materiałem, a także z decyzją w sprawie dalszego postępowania i podjętych przez szkołę środkach dyscyplinarnych wobec ich dziecka.
- We współpracy z rodzicami można opracować projekt kontraktu dla ucznia, określającego zobowiązania ucznia, rodziców i przedstawiciela szkoły oraz konsekwencje nieprzestrzegania przyjętych wymagań i terminy realizacji zadań zawartych w umowie.
- Wobec sprawcy cyberprzemocy szkoła stosuje kary zawarte w statucie szkoły.
Działania wobec ofiary cyberprzemocy
- Ofiara cyberprzemocy otrzymuje w szkole pomoc psychologiczno-pedagogiczną udzielaną przez pedagoga, pedagoga specjalnego lub psychologa szkolnego.
- W strategii działań pomocowych uczeń- ofiara powinien otrzymać wsparcie psychiczne oraz poradę, jak ma się zachować, aby zapewnić sobie poczucie bezpieczeństwa i nie doprowadzić do eskalacji prześladowania.
- Po zakończeniu interwencji wychowawca wraz z osobą udzielającą pomocy monitorują sytuację dziecka/ucznia sprawdzając, czy nie są wobec niego podejmowane dalsze działania przemocowe bądź odwetowe ze strony sprawcy.
- Rodzice ucznia będącego ofiarą cyberprzemocy zostają poinformowani o problemie, podjętych działaniach szkoły i w miarę potrzeb, otrzymują wsparcie i pomoc specjalistów.
- Opieką psychologiczno-pedagogiczną otacza szkoła świadków zdarzenia uczestniczących w ustalaniu przebiegu zajścia.
- Osoba, której uczeń zaufał informując o cyberprzemocy, ma obowiązek postępować tak, by swoim zachowaniem i działaniem nie narazić świadka zgłaszającego problem.
- Osoby uczestniczące w wyjaśnieniach zdarzenia (wychowawca, pedagog, pedagog specjalny psycholog, dyrektor) zobowiązane są do sporządzenia notatki służbowej z rozmów ze sprawcą, poszkodowanym, ich rodzicami oraz świadkami zdarzenia.
- Jeśli zostały zabezpieczone dowody cyberprzemocy, należy je również włączyć do dokumentacji pedagogicznej (wydruki, opis, itp.).
- Jeśli rodzice sprawcy cyberprzemocy odmawiają współpracy lub nie stawiają się do szkoły, a uczeń nie zaniechał dotychczasowego postępowania, dyrektor zespołu powinien pisemnie powiadomić o zaistniałej sytuacji sąd rodzinny, szczególnie jeśli do szkoły napływają informacje o innych przejawach demoralizacji dziecka.
- W sytuacji, gdy szkoła wykorzysta wszystkie dostępne jej środki wychowawcze (rozmowa z rodzicami, konsekwencje regulaminowe wobec ucznia, spotkania z pedagogiem, psychologiem itp.), a ich zastosowanie nie przynosi pożądanych rezultatów, dyrektor powinien zwrócić się do sądu rodzinnego z zawiadomieniem o podjęcie odpowiednich środków wynikających z ustawy o postępowaniu w sprawach nieletnich.
- W przypadku szczególnie drastycznych aktów agresji z naruszeniem prawa, dyrektor zespołu zobowiązany jest zgłosić te fakty policji i do sądu rodzinnego.
Współpraca z Policją
W ramach ogólnej współpracy szkoły z policją mogą być organizowane:
- spotkania pedagogów szkolnych, nauczycieli, dyrektora z zaproszonymi specjalistami ds. nieletnich dotyczące zagrożeń cyberprzemocą w środowisku lokalnym.
- spotkania młodzieży szkolnej z udziałem policjantów m.in. na temat odpowiedzialności nieletnich za popełniane czyny karalne, na temat zasad bezpieczeństwa oraz sposobów unikania zagrożeń związanych z cyberprzemocą.
- wspólny udział (szkoły i policji) w lokalnych programach profilaktycznych, związanych z zapewnieniem bezpieczeństwa uczniom oraz zapobieganiem przemocy/cyberprzemocy i przestępczością nieletnich.
Zagrożenia związane z nieodpowiedzialnymi wyzwaniami na portalach społecznościowych
Ochrona uczniów przed nieodpowiedzialnymi wyzwaniami na portalach społecznościowych to ważne zadanie, które wymaga współpracy szkoły, rodziców i społeczności szkolnej. W przypadku, gdy uczniowie uczestniczą w nieodpowiedzialnych wyzwaniach na portalach społecznościowych, szkoła powinna podjąć szybkie i skuteczne działania w celu zaradzenia problemowi.
- Natychmiastowe środki zaradcze:
- Skontaktuj się z uczniami, którzy są zaangażowani w nieodpowiedzialne wyzwania, aby zrozumieć, dlaczego uczestniczą w tych działaniach.
- Przeprowadź rozmowy indywidualne, aby ocenić ich świadomość konsekwencji i edukować ich na temat potencjalnych zagrożeń.
- Zawiadomienie rodziców:
- Poinformuj rodziców o zaistniałej sytuacji. Zapewnij im pełną informację na temat działań ich dzieci w internecie.
- Zaproponuj spotkanie, aby omówić sytuację i wspólnie opracować plan działania.
- Wsparcie psychologiczne:
- Wspieraj uczniów emocjonalnie i psychologicznie, zwłaszcza jeśli uczestnictwo w nieodpowiedzialnych wyzwaniach miało negatywny wpływ na ich samopoczucie.
- Skieruj ich do specjalistów, jeśli będzie to konieczne.
- Edukacja i świadomość:
- Zorganizuj specjalne lekcje edukacji medialnej, aby uświadomić uczniom konsekwencje ich działań online.
- Zachęć do wspólnego refleksyjnego spojrzenia na używanie mediów społecznościowych i konieczność odpowiedzialnego korzystania z nich.
- Korekta zachowań:
- Wprowadź korekcyjne środki, takie jak ograniczenie dostępu do mediów społecznościowych w szkole, jeśli to konieczne.
- Stosuj kary lub nagrody w zależności od konkretnych okoliczności, aby podkreślić znaczenie odpowiedzialnego zachowania.
- Współpraca z platformami społecznościowymi:
- Zgłoś nieodpowiedzialne działania do administratorów platform społecznościowych.
- Współpracuj z przedstawicielami tych platform w celu podjęcia dodatkowych kroków w kierunku ochrony uczniów.
- Zaplanowane działania prewencyjne:
- Wprowadź stałe programy edukacyjne dotyczące bezpiecznego korzystania z mediów społecznościowych.
- Regularnie monitoruj aktywność uczniów online i podejmuj działania prewencyjne przed pojawieniem się nieodpowiedzialnych zachowań.
- Współpraca z lokalnymi organami ścigania: W przypadku poważnych naruszeń lub sytuacji wymagających ścigania prawnego, współpracuj z lokalnymi organami ścigania.
- Przeciwdziałanie presji społecznej:
- Przeciwdziałaj presji społecznej, tworząc atmosferę akceptacji i wsparcia w szkole.
- Zachęcaj uczniów do dzielenia się pozytywnymi treściami online, aby skierować uwagę na konstruktywne aspekty mediów społecznościowych.
- Opracowanie polityki szkolnej:
- Aktualizuj politykę szkolną dotyczącą korzystania z mediów społecznościowych, uwzględniając nowe wyzwania i zagrożenia.
- Konsultuj się z nauczycielami, uczniami i rodzicami w celu stworzenia skutecznych wytycznych.
- Ważne jest, aby działać kompleksowo, angażując zarówno uczniów, jak i rodziców, oraz współpracując z lokalnymi społecznościami w celu skutecznej prewencji i zarządzania sytuacją.
XVI. Procedura Niebieskiej Karty
Procedura „Niebieskie Karty” jest procedurą interwencji obejmującą działania wielu służb, mającą na celu zatrzymanie przemocy domowej oraz zapewnienie bezpieczeństwa osobie podejrzanej, że jest dotknięta przemocą domową. Członkowie grupy diagnostyczno-pomocowej, współpracując ze sobą opracowują plan pomocy dostosowany do potrzeb rodziny, udzielając jej wszechstronnego i kompleksowego wsparcia w jego realizacji.
Podmiotami zobowiązanymi do działania w ramach procedury „Niebieskie Karty” są przedstawiciele:
- jednostek pomocy społecznej,
- gminnych komisji rozwiązywania problemów alkoholowych,
- Policji,
- oświaty,
- ochrony zdrowia.
Wymienione podmioty są uprawnione i zarazem zobowiązane do prowadzenia procedury „Niebieskiej Karty” w każdym przypadku uzasadnionego podejrzenia zaistnienia przemocy w rodzinie.
Procedura „Niebieskie Karty” nakłada na szkołę określone zadania w przypadku uzasadnionego podejrzenia o stosowanie wobec ucznia przemocy domowej, jeżeli np. uczeń:
- Ma ślady przemocy fizycznej – ślady uderzeń, oparzeń, siniaki, rany, często zdarzające się opuchlizny, złamania, zwichnięcia itd.,
- Ma ślady przemocy psychicznej – moczenie, nadmierna potliwość, bóle, zaburzenia mowy związane z napięciem nerwowym itd.,
- Przejawia trudności w nawiązywaniu kontaktu, niską samoocenę, wycofanie, lęki, depresję, płaczliwość, zachowania destrukcyjne, agresję, apatię, nieufność, uzależnianie się od innych, zastraszenie, unikanie rozmów itd.,
- Ma brudny strój, nieodpowiedni do pory roku, rozwój, wzrost i wagę nieadekwatne do wieku, nie korzysta z pomocy lekarza mimo przewlekłej choroby itd.
Procedurę Niebieskiej Karty należy wszcząć na podstawie samego uzasadnionego podejrzenia zaistnienia przemocy w rodzinie chociażby niepopartego żadnymi dowodami (art. 9d ust. 4 ustawy), ale już dalsze prowadzenie procedury wymaga uzasadnionego podejrzenia stosowania przemocy wobec członków rodziny (art. 9d ust. 2 ustawy).
Pracownik zauważający niepokojące symptomy lub jest świadkiem krzywdzenia ma obowiązek reagować. W takim przypadku pracownik zobowiązany jest poinformować Dyrekcję, wychowawcę ucznia oraz pedagoga specjalnego o zaistniałej sytuacji.
Procedura Niebieskiej Karty:
- „Niebieską Kartę” zakłada dyrektor szkoły, nauczyciel, pedagog szkolny, wychowawca który stwierdza, że w rodzinie ucznia dochodzi do przemocy. (Decyzję o założeniu Niebieskiej Karty warto skonsultować z gronem pedagogicznym lub zespołem wychowawczym);
- Wszczęcie procedury następuje poprzez wypełnienie formularza „Niebieska Karta – A” w obecności osoby, co do którego istnieje podejrzenie, że jest dotknięta przemocą w rodzinie;
- W przypadku podejrzenia stosowania przemocy w rodzinie wobec niepełnoletniego ucznia, czynności podejmowane i realizowane w ramach procedury, przeprowadza się w obecności rodzica, opiekuna prawnego lub faktycznego. Jeżeli osobami, wobec których istnieje podejrzenie, że stosują przemoc w rodzinie wobec dziecka są rodzice, opiekunowie prawni lub faktyczni, działania z udziałem ucznia przeprowadza się w obecności pełnoletniej osoby najbliższej.
- Działania z udziałem ucznia, co do którego istnieje podejrzenie, że jest dotknięty przemocą w rodzinie, powinny być prowadzone w miarę możliwości w obecności pedagoga szkolnego lub psychologa. Po wypełnieniu formularza „Niebieska Karta – A” osobie, co do którego istnieje podejrzenie, że jest dotknięta przemocą w rodzinie, przekazuje się formularz „Niebieska Karta –B”;
- W przypadku, gdy przemoc w rodzinie dotyczy niepełnoletniego ucznia, formularz „Niebieska Karta – B” przekazuje się rodzicowi, opiekunowi prawnemu lub faktycznemu albo osobie, która zgłosiła podejrzenie stosowania przemocy w rodzinie (formularza „Niebieska Karta – B” nie przekazuje się osobie, wobec której istnieje podejrzenie, że stosuje przemoc w rodzinie);
- Wypełniony formularz „Niebieska Karta –A” szkoła przekazuje przewodniczącemu Zespołu interdyscyplinarnego do spraw przeciwdziałania przemocy w rodzinie w gminie, w terminie nie później niż 7 dni od wszczęcia procedury.
Podstawa prawna:
- Ustawa z dnia 29 lipca 2005 r. o przeciwdziałaniu przemocy domowej (t. j. Dz. U. z 2021 r. poz. 1249 ze zm.)
- Rozporządzenie Rady Ministrów z dnia 6 września 2023 r. w sprawie procedury "Niebieskie Karty" oraz wzorów formularzy "Niebieska Karta".
XVII. Ważne telefony i adresy
- Telefon Zaufania - 19 288 (linia dostępna od poniedziałku do piątku w godz. 20:00 - 08:00; w soboty, niedziele i święta - całodobowo);
- Ogólnopolskie Pogotowie dla Ofiar Przemocy w Rodzinie „Niebieska Linia” – tel. 800 120 002 (linia dostępna 24 godziny na dobę i przez siedem dni w tygodniu) oraz e-mail:
Ten adres pocztowy jest chroniony przed spamowaniem. Aby go zobaczyć, konieczne jest włączenie w przeglądarce obsługi JavaScript. ; - Ogólnopolskie Pogotowie dla Ofiar Przemocy w Rodzinie „Niebieska Linia” Instytutu Psychologii Zdrowia – tel. (22) 668 70 00 oraz 116 123 (linia dostępna 24 godziny na dobę i przez siedem dni w tygodniu);
- Fundacja Feminoteka - Telefon przeciwprzemocowy dla kobiet doświadczających przemocy (w tym kobiet transseksualnych) – tel. 888 88 33 88 (telefon czynny od poniedziałku do piątku w godz. 11 – 19);
- Centrum Praw Kobiet – tel. 800 107 777 (telefon interwencyjny czynny całą dobę; po połączeniu należy wybrać 1 i potem 3);
- Fundacja Dajemy Dzieciom Siłę – Telefon zaufania dla dzieci i młodzieży – tel. 116 111 (linia dostępna 24 godziny na dobę i przez siedem dni w tygodniu) oraz Telefon dla rodziców i nauczycieli, którzy potrzebują wsparcia i informacji w zakresie przeciwdziałania i pomocy psychologicznej dzieciom przeżywającym kłopoty i trudności takie jak: agresja i przemoc w szkole – tel. 800 100 100 (linia czynna od poniedziałku do piątku, w godz. 12 – 15);
- Dziecięcy Telefon Zaufania Rzecznika Praw Dziecka – tel. 800 12 12 12 (linia dostępna 24 godziny na dobę i przez siedem dni w tygodniu);
- Anonimowa Policyjna Linia Specjalna „Zatrzymaj Przemoc” – tel. 800 120 148 – (bezpłatna linia dostępna 24 godziny na dobę i przez siedem dni w tygodniu);
- Linia wsparcia psychologicznego Polskiego Czerwonego Krzyża – tel. (22) 230 22 07 (linia dostępna od poniedziałku do piątku w godz. 16 – 20);
- Bezpłatna aplikacja mobilna „Twój parasol” – https://twojparasol.com/.
XVIII. Monitoring stosowania Standardów Ochrony Małoletnich
Dyrektor Zespołu Szkół Ponadpodstawowych w Białogardzie wyznacza przewodnicząca zespołu wychowawczego w współpracy z pedagogiem jako osobę odpowiedzialną za Standardy Ochrony Małoletnich. Do obowiązków wyżej wymienionej osoby należy:
- monitorowanie realizacji Standardów,
- reagowanie na sygnały naruszenia niniejszych Standardów,
- prowadzenie rejestru zgłoszeń,
- proponowanie zmian z niniejszych standardach.
Osoba, o której mowa w niniejszym rozdziale zobowiązana jest przeprowadzać raz w roku ankietę monitorującą poziom realizacji wewnętrznych procedur ochrony małoletnich przez krzywdzeniem. Pracownicy szkoły mogą proponować zmiany w procedurach oraz wskazywać naruszenia procedur. Pedagog szkolny dokonuje opracowania wypełnionych przez pracowników szkoły ankiet. Sporządza na tej podstawie raport z monitoringu, który następnie przekazuje Dyrektorowi Szkoły.
Dyrektor Zespołu Szkół Ponadpodstawowych w Białogardzie w razie potrzeby wprowadza do Standardów niezbędne zmiany i ogłasza pracownikom szkoły nowe brzmienie. Podczas zebrań Rady Pedagogicznej Dyrektor Szkoły oraz pedagog szkolny przypominają pracownikom o obowiązujących w szkole procedurach oraz zasadach.
XIX. Załączniki
